Copyright 2013, Scaled Psychiatric Systems, Inc. All rights reserved.
"Throwing Away the PITS" appeared in the January 1999 issue of Southern California Psychiatrist. It speaks directly to the problem of prescribing psychotropic medications without paying appropriate attention to the person in the situation.
PEER REVIEWER 1: “In this paper the interesting principle of a differential treatment for depression dependent on the emphasis on negative affect or absence of positive affect is advocated…findings are important to those with closely related research interests.”
PEER REVIEWER 2: “Some of the data indicate that this scale and the proposed subtypes of depression have some validity…findings are important to those with closely related research interests.”
PEER REVIEWER 3: “The most serious concern about this project is the lack of review by an Institutional Review Board.”
Re: MS: 6954523113234693
A Symptom-Guided System for Improving Antidepressant Outcomes: An Observational Study
Richard J Metzner and Andrew P Ho
BMC Medicine
Dear Dr Metzner,
Many thanks for your recent submission to BMC Medicine (above).
My colleagues and I have now had the chance to consider your manuscript and I'm very sorry to say it seems to us that, on this occasion, it would not be appropriate for BMC Medicine. Your manuscript does not represent a profound step forward in understanding to be of broad interest to people outside the field.
However, we feel that your manuscript would be suited to the scope and readership of another of our journals, BMC Psychiatry (http://www.biomedcentral.com/bmcpsychiatry/).
We have copied over the details of your manuscript to BMC Psychiatry, and if you wish to proceed with the review process in BMC Psychiatry, you can follow this link:
http://www.biomedcentral.com/author/manuscript/details/view.do?manuscriptId=1728764090338180
In addition, please include an explicit statement in your methods outlining why you did not need to obtain ethical approval for your study (we accept your explanation, we would just prefer that you make it clear and transparent in your manuscript text).
You will need to arrange payment with BMC Psychiatryat the same time. Please note that the article processing charge for manuscripts published in BMC Psychiatry is £1025.
Thank you for your interest in BMC Medicine.
With best wishes,
Robin.
Dr. Robin Cassady-Cain
In-house Editor, BMC Medicine
BMC-series
BioMed Central
Floor 6,
236 Gray's Inn Road
London, WC1X 8HL
Tel: +44 (0) 20 3192 2013
e-mail:
Web: http://www.biomedcentral.com/
Metzner & Ho - A Symptom-Guided System for Improving Antidepressant Outcomes: An Observational Study
A Symptom-Guided System for Improving Antidepressant Outcomes: An Observational Study
Richard J. Metzner, M.D. and Andrew P. Ho, M.D.
Department of Psychiatry and Biobehavioral Sciences
Semel Institute for Neuroscience and Human Behavior
University of California at Los Angeles
Abstract
Background: Many clinicians consider individual symptoms when treating depressive disorders; however, there is no evidence that symptom-guided selection of antidepressants improves outcomes. The objective of this study was to observe the utility of a symptom-mediated algorithm in matching antidepressants to depressed patients.
Methods: The 17-item self-rated Targeted Treatment Depression Inventory (TTDI) was utilized voluntarily by a group of primary care and specialty clinicians through a secure website (http://ttdi.info). Data collected naturalistically from August 2005 to July 2009 were included in this report. The website provided downloadable questionnaires, automated scoring, and antidepressant recommendations for clinician-selected depressed patients. The Zung Self-rated Depression Scale (SDS) and Hamilton Rating Scale for Depression (HRSD17) were also administered concurrently to a subset of patients. Clinicians prescribed antidepressants after receiving TTDI recommendations. Outcome measures included HRSD17, Zung SDS and TTDI scores.
Results: 114 clinicians administered the TTDI 1,733 times to 1,321 patients. Initial results demonstrated that the TTDI Modulation (M) and Activation (A) scales, which guide the prescribing of serotonergic and catecholaminergic antidepressants, were internally reliable (Cronbach alphas: M=0.770; A=0.770) and, as primary factors of the TTDI Depression (D) score, showed convergent validity with the Zung SDS (P<.01) and the HRSD17 (P<.01). Remitted vs. non-remitted status was significantly correlated between the three outcome measures (P<.01). Among originally depressed patients who reported taking antidepressants at follow-up testing after 2-8 weeks (mean interval=4.5 weeks), the Level 1 group, i.e., patients who indicated that they were not receiving antidepressants initially (n=66), had a 65.2% remission rate versus 41.7% for the Level 2 group, i.e., those who reported that they were taking antidepressants initially (n=36). The Non-AD group, originally depressed individuals who acknowledged not taking antidepressants at follow-up (n=21), evidenced a 19.0% remission rate. Odds ratios favoring Level 1 and 2 over the Non-AD group were 8.0 (95% confidence interval, 4.18–15.26)and 3.0 (95% CI 1.61–5.77),respectively, and 2.6 (95% CI 1.48-4.64) for Level 1 versus Level 2.
Conclusion: Use of a symptom-mediated test like the TTDI may assist clinicians in improving antidepressant outcomes for depressed patients.
Background
Despite significant advances in psychopharmacology, depression is still the world’s leading cause of medical disability, with an estimated cost to the U.S. economy of more than 84 billion dollars annually [1,2]. Some have suggested that this situation might improve if evidence-based guidelines for prescribing antidepressants (ADs) were followed more carefully [3,4]; however, when treated according to guidelines based on large clinical trials, depressed patients experience remission in only one out three cases, and over a third are still depressed after multiple treatment sequences [5].
Others have proposed matching or “personalizing” treatments to symptom profiles and biomarkers as a possible model for improving outcomes [6-12]. Quitkin, Rifkin and Klein demonstrated the value of this concept in psychiatry three decades ago with the observation that monoamine oxidase inhibitors (MAOIs) and tricyclic ADs (TCAs) differed in their relative effectiveness in treating atypical and melancholic depressions, and called for further delineation of subtypes responsive to specific antidepressants [13].
Many studies seem to indicate that selective serotonin reuptake inhibitors (SSRIs) are effective in relieving anxiety, irritability, anger, panic, fear, and obsessive-compulsive symptoms [14-20]; norepinephrine reuptake inhibitors (NRIs) and norepinephrine dopamine reuptake inhibitors (NDRIs) are more effective in restoring energy, motivation and libido [14,17,21-25]; and serotonin norepinephrine reuptake inhibitors (SNRIs) and combined SSRI and catecholaminergic regimens can be beneficial in treating severe or resistant depressions [26-29]. Although these differences have not always been detected, acknowledged or reported [30-34] other positive studies suggest that specific physiological alterations associated with monoamine neurotransmission may also represent biomarkers for depressive subtypes [11,35-38]. Surveys of experienced clinicians suggest that the use of different ADs for different types of patients is common practice [39].
In 1991 Clark and Watson [40] presented a tripartite model of anxiety and depression configured as three overlapping domains: negative affect, positive affect and general distress. Adapting this model to clinical practice, RM divided patients into three symptom-based categories: a demodulated subtype (increased negative affect, likely to be more responsive to serotonergic agents); a deactivated subtype (decreased positive affect, likely to respond to catecholaminergic antidepressants); and a combined or mixed subtype (increased negative affect and decreased positive affect, responsive to combined serotonergic and catecholaminergic regimens). These three subtypes and their associated treatment recommendations are the foundation of the individualized Targeted Treatment of Depression (TTD) method. Table 1 presents the TTD subtypes, common descriptors and distinguishing clinical characteristics.
Table 1 - Common descriptors and clinical features of TTD subtypes
(Click captions or images to enlarge)
This concept was tested between 1987 and 2000 in a series of consecutively treated patients, using standard psychiatric interviews to assign them to one of the three subtypes. The purpose of this study was to see if individualizing treatment according to TTD guidelines increased improvement relative to non-individualized treatment. Patients in the TTD group (n=768) received serotonergic ADs (SSRIs) if they were demodulated, catecholaminergic ADs (NDRIs) if they were deactivated and dual mechanism regimens (SNRIs or SSRIs plus NDRIs) if they were mixed. An historical comparison group had received non-individualized treatment with either TCAs or MAOIs (n=270). A random sample of 100 patients in the individualized group showed that 96% experienced significant clinical global improvement (CGI ratings < 3) compared with 65% of the non-individualized sample (n=55). [6]
These findings inspired the development of the Targeted Treatment Depression Inventory (TTDI), a self-rated decision support system designed to facilitate the use of individualized AD treatment in clinical settings (Figure 1) [41, 42].
Table 2 illustrates recommendations presented by the TTDI software. The instrument was utilized and refined by RM in the treatment of hundreds of psychiatric outpatients for two years. The majority of patients completed all items in less than three minutes. Favorable observations on the reliability, validity and “user-friendliness” of the TTDI led to the present multi-site study, undertaken to confirm the system’s reliability and validity, to assess the feasibility of its use in diverse clinical settings, and to evaluate the ability of a symptom-guided individualizing algorithm to improve the effectiveness of antidepressant treatment in depressed patients.
Table 2 - Treatment recommendations associated with the TTD algorithm
Methods
The TTDI questionnaire consists of seventeen scored items and three unscored past history and current antidepressant use items. The scores are divided between two bivalent scales: Activation (A) and Modulation (M). Depressed responses elevate the scores of assigned scales, but items can also have negative values thatreduce associated scores. Combining positive scores (A ≥ 0 and M ≥ 0) results in a D score for total depression.
Based on A and M scores patients are categorized as follows: A ≥ 6 = deactivated depression; M ≥ 6 = demodulated depression; both A and M ≥ 6 = mixed depression; both A and M ≤ 5 = not depressed. Scoresbelow zero on either scale typically indicate improved symptoms relative to past experience, but larger negative A scores indicate the need to rule out excessive activation as in bipolar mania, while larger negative M scores may indicate over-modulation as in emotional blunting.
Data Collection
In order to assess the utility of the TTDI, its availability was announced to health professionals in a series of lectures in the United States starting in August 2005. A secure website (http://ttdi.info) created by AH provided downloadable questionnaires, online TTDI scoring, an anonymizing database, and online technical support for clinicians. The Zung SDS was also available for download, co-administration and online scoring. No additional incentives for clinicians were provided. HIPAA guidelines were observed to protect patient privacy. A sample of patients was also rated concurrently with the HRSD17, TTDI and Zung SDS by RM.
Data Analysis
Test results accumulated from August 2005 to July 2009 were reviewed and screened to eliminate invalid data, e.g., duplicate or fictitious entries. A and M scales were analyzed for internal reliability utilizing Cronbach alphas. Factor analysis was conducted using a component plot rotated in space. A, M and D scores were tested for convergent validity using Pearson correlations between concomitantly derived Zung SDS and HRSD17 scores and for agreement regarding remitted and non-remitted status. Discriminant validity was evaluated by comparing A and M scores between groups that would be expected to differ in levels of symptoms assessed by the two scales, namely depressed patients who were and were not taking ADs when tested initially and patients of different ages.
Predictive validity was measured by observing the differences between initial and follow-up scores in all patients retested and in the subgroup retested 2 to 8 weeks after the initial TTDI. Retested patients were divided into three treatment conditions based on reported AD status at the time of being tested. Those who indicated that they were not taking ADs before their initial TTDI were defined as the Level 1 group. Those who indicated that they were already receiving AD treatment when first tested were defined as the Level 2 group. Those who were not taking ADs at follow-up, whether they had or had not been taking them initially, were identified as the Non-AD group. Mean changes in A, M and D scores between initial and follow-up tests were computed for all three groups and used to calculate the standardized mean difference (Cohen’s d) for each score. Effect sizes were computed by subtracting the d of the Non-AD group’s TTDI D score from the d of the Level 1 and 2 group D scores and by subtracting the d of the Level 2 group D score from that of the Level 1 group. Remission was defined as A and M scores both ≤ 5, HRSD17 ≤ 7 or Zung SDS ≤ 49. Odds ratios (OR) were calculated using the formula OR = ((remitteda)(unremittedb)) / ((unremitteda)(remittedb)), and numbers needed to treat (NNTs) were computed using the formula: NNT=100 / (remission ratea – remission rateb), where a and b represent different pairs selected for comparison from among the Level 1, 2 or Non-AD groups. Differences between individual patients’ initial and follow-up scores were evaluated using paired t tests (two-tailed). Differences between group characteristics, such as TTDI scores and patient ages were analyzed using one-sample t tests (two-tailed). Statistical analyses were performed using SPSS/PASW software (Macintosh OSX, versions 11.0-18.0, Chicago, Illinois) and the University of Colorado at Colorado Springs.
Ethical Issues
Because this clinical study observed prescribers making free choices among FDA approved medications with help from an online educational system and without any placebos or other research interventions, IRB sanctions and informed consent requirements were not imposed on physicians or patients. Patients were identified by ID numbers, ages were designated by ordinal numbers (not birth dates) and no other identifying data except physician codes were used during the data analysis.
Results
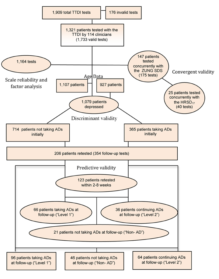
The data were grouped and analyzed as shown in the study flow chart (Figure 2). There were 1,909 TTDI tests submitted consisting of 1,733 valid administrations, 113 practice entries and 63 redundant or conflicting tests with identical dates.
Scale reliability and factor analysis
The Cronbach alpha evaluations demonstrated comparable high levels of intra-scale reliability at .770 for the A scale and .770 for the M scale (N=1,164 tests). Without the sleep and appetite items, the alphas increased to .880 for the A scale and .829 for the M scale. Factor analysis utilizing both principle component and alpha extractions elicited similar three factor solutions. The two principle factors with near equal rotated percents of variance (21.3% and 20.1%) corresponded exactly to the demodulation (M) and deactivation (A) scale items without the sleep and appetite questions, which formed a third less prominent factor (3.8%). (Figure 3) A component plot rotated in space illustrated these findings as Factor 1 (red M scale items) and Factor 2 (blue A scale items) represented by discrete clusters separated in space with Factor 3 (purple sleep and appetite items) forming a third small cluster at the lower left. This three-factor configuration was a consistent finding as evidenced by a similar preliminary component plot created after the first year of data collection [43].
Convergent validity
The Zung SDS was concurrently administered with the TTDI to 147 patients on 175 occasions. Pearson correlations between the Zung scores and all three TTDI measures: A (r = .610), M (r = .646), and D (r = .737) were significant at the P<.01 level. The HRSD17 was administered along with the TTDI and the Zung SDS 40 times to 25 patients. Pearson correlations between the HRSD17 scores and all three TTDI measures: A (r=.655), M (r=.666), and D (r=.779) were also significant at the P<.01 level (Figure 4). TTDI M and A scores did not correlate as highly with each other (r=.456) as they did with Zung SDS and the HRSD17 scores. In the assessment of remission status, the agreement as to whether a patient was remitted or not between the Zung SDS and the HRSD17 was lower (r=.456) than the agreement between the TTDI and both the HRSD17 (r=.819) and the Zung SDS (r=.614), although all were significant (P<.01).
Figure 4 - Correlations between TTDI, Zung SDS and HDRS
Discriminant validity
During the 4-year study, 114 clinicians in medical settings from California to Florida administered the TTDI to 1,321 patients. Of these, 1,079 patients met the criteria for depression when first tested (A ≥ 6 and/or M score ≥ 6). The ratio of mean A scores to M scores was 1.0 in both the total population (7.11/7.05) and in the depressed group (8.52/8.62). (Figure 5; Table 3). Closer analysis revealed that the two scales discriminated between those taking and not taking antidepressants. The mean A/M ratio was 16% higher (indicating significantly more deactivation) among the 365 depressed patients already taking antidepressants (9.23/7.98; p<.001) and 10% lower (significantly more demodulation) among the 714 depressed people not yet receiving antidepressants (8.16/8.96; p<.01).
Figure 5 - TTDI A and M scores with and without initial antidepressants
Table 3 - Comparison of initial TTDI A and M score differences
Age data were submitted by clinicians for 1,107 (83.8%) of all patients tested and for 927 (85.9%) of those who were depressed. The mean ages of patients in those groups were 41.5 years and 41.2 years, respectively. Demodulated depressed patients were significantly younger than deactivated patients with mean ages of 39.2 years and 43.6 years, respectively (p<.05; one-sample t test). Pearson correlations between age and mean TTDI scores for each age group, e.g., 18 year olds, 19 year olds, etc, revealed an inverse relationship between demodulation and age levels (r=-.08; p<.01). For example, the mean M score of the 18 to 21 year old age cohort (n=71) was 9.11 (95% CI: 7.95-10.27) compared to a mean M score of 5.22 (3.83-6.61) for the 65 to 90 year old group (n=78; p<.001; one-sample t test). The older group’s mean A score of 7.40 (6.20-8.60) was significantly higher than its mean M score (p<.01; paired t test).
Predictive validity
A total of 206 depressed patients were retested with the TTDI at least once, averaging 2.7 TTDIs each. The mean time interval (T) between first and last tests was 17.9 weeks. Of these patients 96 were in the Level 1 group, 64 in Level 2 and 46 in the Non-AD group. Improvements in TTDI A, M and D scores were consistently highest in Level 1 followed by Level 2 (Table 4).
Table 4 - Comparison of Level 1, Level 2 and Non-AD group mean TTDI A and M scores and differences
Remission rates for the Level 1, Level 2 and Non-AD groups were 54.7%, 37.5% and 17.4%, respectively (Figure 6). Among the 206 retested patients there were 123 who were retested within the shorter interval of 2 to 8 weeks (T = 4.5 weeks). Again, improvements in TTDI A, M and D scores were highest in Level 1 followed by Level 2. Remission rates for the three groups were 65.2%, 41.7% and 19.0%, respectively.
Odds ratios favoring remission in the first two groups relative to the third were 8.0 and 3.0, respectively, and 2.6 for Level 1 relative to Level 2. Effect sizes and NNTs reflected these differences (Table 5).
Clinical Vignettes
The following four patients were part of the subsample tested concurrently with the TTDI, the HRSD17 and the Zung SDS. These vignettes are offered to illustrate the use of the method being reported in practice.
Case 1: S.R. was an untreated dysthymic 32-year-old man who presented with chronic sadness and irritability. His only abnormal scores were a TTDI M score of 9 (mild demodulation) and an HDRS17 of 18 (depressed). The TTDI recommended an SSRI. He was started on 10 mg of escitalopram. Three weeks later his M score had lowered slightly to 7 and his HDRS17 to 16. Continuation of the SSRI was recommended. Two weeks later a repeat TTDI confirmed that all tests had normalized (HRSD17 =1; Zung SDS=31;TTDI D=0).
Case 2: T.L., a 69-year-old chronically depressed woman, experienced worsening moods and evidenced psychomotor retardation despite taking 150 mg of venlafaxine. Test scores were: HRSD17=17 (depressed); Zung SDS=56 (depressed); TTDI A=13 (moderate deactivation); TTDI M=7 (mild demodulation). Her mixed pattern with a predominance of deactivation elicited a recommendation to continue the dual mechanism regimen. Her dosage was increased to 225 mg. Three months later her M score was still slightly elevated, but all other scores were in the normal range, and she appeared to be significantly improved. Four years later she takes 75 mg of venlafaxine and has had no recurrence of depression.
Case 3: D.P. was a 60-year-old woman whose psychiatrist had successfully treated her recurrent depressions in the past with ADs. She returned to psychiatric treatment after a two year hiatus, complaining about lack of motivation and fear of being alone. Her psychiatrist prescribed bupropion XL up to 300 mg. Two months later the patient expressed frustration about not getting any better. Testing indicated that her TTDI A score was 7 (mildly deactivated), her TTDI M score was 5 (not demodulated), her Zung SDS was 53 (depressed) and her HRSD17 was 7 (not depressed). These low scores associated with the fact that the patient had recently retired from her job and was home alone for the first time led to the initiation of psychotherapy. The patient began to improve as therapy helped her to establish new activities and interpersonal connections.
Case 4: W.J. was a 42 year old chronically depressed man who had been receiving 20 mg of citalopram daily when he was referred because of continuing anxiety and fatigue. Initial test results included a TTDI A score of 12 (moderately deactivated), a TTDI M score of 11 (moderately demodulated), an HRSD17 score of 19 (depressed) and a Zung SDS score of 63 (depressed). The TTDI diagnosis was mixed (deactivated/demodulated) depression and the recommendation was dual mechanism treatment. Since the patient was not taking the maximum dose of citalopram, the SSRI was increased to 40 mg before adding a catecholaminergic component. In 17 days his A score was unchanged, but his M score was no longer elevated and his HDRS and Zung scores were near or at remission. The patient’s anxiety was alleviated, but his fatigue continued. Bupropion XL 150 mg was added. Three weeks later his TTDI A score was improved. All three tests now classified the patient as remitted. He reported feeling “better than ever before” without evidence of anxiety, fatigue, manic symptoms or emotional blunting.
Discussion
Consistent with the general impression of clinicians and contrary to published conclusions from efficacy trials, results from this naturalistic observational study suggest that the selection of ADs based on patient symptom profiles, as operationalized by the TTDI, may significantly increase response and remission. The TTDI’s M and A scales were confirmed in the largest population tested to date to be internally reliable measures of two symptom clusters with convergent validity relative to the HRSD17 and the Zung SDS. Furthermore, the TTDI appears to be an instrument that can be deployed feasibly in medical and psychiatric settings.
Attention to individual differences in making medical treatment decisions has been taught since the time of Hippocrates [44]. When ADs were first introduced, there were some efforts to associate serotonergic and catecholaminergic effects with different types of depression [45,46] but lack of supportive evidence from studies involving undifferentiated depressed populations gave rise to the conclusion that the effectiveness of ADs is generally comparable between classes and within classes of medication [47].
Clinically significant differences within an undifferentiated population will remain undetected in the absence of a reliable method to uncover them. The first group measurements among the 1,321 patients in this study suggested that deactivation and demodulation occurred with equal frequency. Upon closer analysis, however, it emerged that there was significantly more deactivation among patients already taking ADs and more demodulation in those not taking them. The common use of SSRIs as first-line treatment might explain the excess deactivation in the group receiving ADs before obtaining TTDI guidance. Evidence cited earlier suggests that patients who were deactivated initially or who developed deactivation secondary to SSRI side-effects would benefit more from catecholaminergic or dual mechanism AD regimens than from SSRI monotherapy. Subgroup analysis also revealed a significant negative correlation between M scores and age, and an opposing tendency for A scores to increase with age. It has long been observed that depression can take different forms throughout the life cycle, but without a way to measure and define salient differences, the irritably depressed adolescent and the unreactively apathetic geriatric patient often receive the same diagnosis (“major depression”) and the same treatment (“Start with an SSRI, etc.”). Clinical trials and other comparative studies that do not use tests like the TTDI to identify relevant subgroups cannot answer the question of whether those subgroups will respond positively or negatively to different pharmacological interventions [48,49].
The need to make the right AD choice may never be greater than at the start of treatment. As Thase has observed: “Clinicians have the best chance of getting patients into remission with the first treatment trial, so matching the first-line selection in a treatment algorithm to the individual patient’s needs must be considered carefully [50]”.The high remission rate associated with Level 1 treatment in the present study supports this observation. Why are remission rates progressively lower as patients are sequentially exposed to other medications? One possibility is that exposure to ADs that are not individualized to a patient’s needs may initiate psychobiological processes that compromise responses to subsequent therapies.
The clinical vignettes presented illustrate how individualized treatment works in practice. The first patient was mildly demodulated. An SSRI was recommended and, despite a delay in taking effect, provided good results after the follow-up TTDI suggested continuation. The second patient was moderately deactivated and mildly demodulated. The TTDI recommended dual-mechanism treatment, which led to a dosage increase in the AD she was already receiving and her subsequent recovery. The third patient demonstrated the benefit of testing in distinguishing a situational from a biological depression [51]. In her case, treatment was individualized by initiating psychotherapy. The fourth patient’s TTDI scores suggested the need for combined serotonergic and catecholaminergic treatment. He was given an increased dosage of the SSRI he had been receiving, which relieved the demodulation but not the deactivation. The test recommended a catecholaminergic agent, which was given, and three weeks later remission was confirmed. In all cases the HRSD17 and the Zung SDS scores mirrored the TTDI’s results, but without the capacity to guide the selection of specific types of ADs. Most of the clinicians in this study relied on the TTDI alone.
Among the limitations of this investigation was the modest number of patients retested by clinicians and the inability of the naturalistic design to determine whether the lack of recommended follow-up was because the patients were doing well or because they had dropped out of treatment. With more consistent retesting it might have been possible to determine whether the greater improvements recorded in the 2 to 8 week cohort were a function of better case management or simply increased representation of non-responders relative to responders in later follow-ups. Another limitation was that most of those retested with the TTDI did not undergo concurrent testing with the more standard HRSD17 and Zung SDS tests. A further limitation associated with all naturalistic studies was the lack of a conventional placebo group receiving only inactive medications. The fact that patients in the Non-AD group may still have been receiving anxiolytics and other psychotropics might have accounted for the significant reduction in demodulated symptoms like anxiety observed in that group. Another medication-related problem was that the Level 2 group, consisting of depressed patients already taking ADs, might have included patients with greater resistance to AD treatment than the Level 1 group. A limitation inherent in the protocol was that clinicians were encouraged to weigh TTDI recommendations along with other factors in making treatment choices. Hence, the test itself may not have been responsible for all successes or failures associated with its use. Finally, as with all studies depending upon patient self-reports, it is possible that errors were introduced by patients exaggerating or minimizing their symptoms. Controlled studies utilizing the TTDI with multiple standardized outcome measures, mandated test-retest sequences and randomized administration of either TTDI-guided AD selection, "treatment as usual" or placebos are indicated.
Even if the findings of the present study are replicated by future research, the TTDI has inherent limitations. Psychiatrists and other experienced clinicians will have no difficulty recognizing that it does not address many of the abundant complications of depression such as chemical dependency, chronic pain, psychosocial factors, and myriad other influences that can affect the accuracy of diagnosis and the benefits of treatment. The need for specialized knowledge in treating depressive disorders will continue to demand abilities that only a qualified human expert can possess.
Unfortunately, that expertise is not always available. For most depressed patients the only source of treatment will be a non-psychiatrically-trained professional [52]. This study is the first large-scale evaluation of a test that can feasibly improve antidepressant treatment in most health care settings. The remission rates, effect sizes and NNTs associated with the TTDI were better than those seen with conventional non-individualized treatment [50,53,54]. There are, of course, unresolved questions regarding comparability of populations and assessment methods; nonetheless, symptom-guided treatment of depression, as implemented by the TTDI, deserves further investigation and application as a new method that may amplify the signal strength of AD effectiveness and thereby attenuate the suffering of depressed patients.
Abbreviations
A=Activation (TTDI Score)AD=AntidepressantCGI=Clinical Global Improvement CI=Confidence Intervald=Standardized Mean Difference (Cohen’s)D=Depression (TTDI Score)HDRS17=Hamilton Depression Rating Scale – 17 ItemsHIPAA=Health Insurance Portability and Accountability ActM=Modulation (TTDI Score)MAOI=Monoamine Oxidase InhibitorMg=milligramN=Sample SizeNDRI=Norepinephrine Dopamine Reuptake Inhibitor NNT=Number Needed to TreatNRI=Norepinephrine reuptake InhibitorOR=Odds Ratio OSX=Operating System 10 (Macintosh)P=probabilityPASW=Predictive Analytics Softwarer=product-moment correlation coefficient (Pearson)SDS=Self-rated Depression Scale (Zung)SNRI=Serotonin-Norepinephrine Reuptake InhibitorSPSS=Statistical Package for the Social SciencesSSRI=Selective Serotonin Reuptake Inhibitort=Student’s Test StatisticT=Mean Time IntervalTCA=Tricyclic Antidepressant TTD=Targeted Treatment of DepressionTTDI=Targeted Treatment Depression InventoryXL=Extended Release
Competing interests
No direct funding or support was received for this study, however indirect funds included sponsorship of various CME and non-CME educational activities at which information about the availability of the TTDI website was mentioned to clinicians in attendance. Sponsors of these events included GlaxoSmithKline, Forest Laboratories, Bristol-Myers Squibb, Otsuka, Medical World Conferences/Antidote, and Postgraduate Institute of Medicine. RM received a patent for the method described in this study (U.S. patent 7,553,834).
AH is the creator of Open Infrastructures for Outcomes (OIO), the database management website with which the TTDI version used in this study was encoded and encrypted. AH joined Merck & Co. (MSD), Inc. as a neuroscience research administrator while this study was in progress, but received no salary or support from Merck in connection with this project. RM paid AH a monthly fee from July, 2005 to May, 2009 to defray costs in connection with operating the study website.
Authors' contributions
RM, as principal investigator, had full access to all the data in the study and takes responsibility for the integrity of the data and the accuracy of the data analysis. He was primarily responsible for analysis and interpretation of data and drafting of the manuscript. AH was primarily responsible for acquisition of data and providing administrative, technical and material support. RM and AH shared equally in developing the study concept and design, critical revision of the manuscript for important intellectual content, statistical expertise and study supervision.
Acknowledgments
Statistical consultation was provided by Prabha Siddarth, Ph.D.
References
1. Kruijshaar ME, Hoeymans N, Spijker J, Stouthard ME, Essink-Bot ML: Has the burden of depression been overestimated?Bulletin of the World Health Organization 2005, 83:443-448.
2. Greenberg PE,Kessler RC, Birnbaum HG, Leong SA, Lowe SW, Berglund PA, Corey-Lisle PK: The economic burden of depression in the United States: how did it change between 1990 and 2000? J Clin Psychiatry 2003, 64:1465-1475.
3. Divac N, Marić NP, Damjanović A, Jovanović AA, Jasović-Gasić M, Prostran M: Use or underuse of therapeutic guidelines in psychiatry? Psychiatr Danub 2009, 21:224-229.
4. Trivedi MH,Daly EJ, Kern JK, Grannemann BD, Sunderajan P, Claassen CA: Barriers to implementation of a computerized decision support system. for depression: an observational report on lessons learned in "real world" clinical settings. BMC Med Inform Decis Mak 2009, 9:6.
5. Rush AJ, Trivedi MH, Wisniewski SR, Nierenberg AA, Stewart JW, Warden D, Niederehe G, Thase ME, Lavori PW, Lebowitz BD, McGrath PJ, Rosenbaum JF, Sackeim HA, Kupfer DJ, Luther J, Fava M: Acute and longer-term outcomes in depressed outpatients requiring one or several treatment steps: a STAR*D report.Am J Psychiatry 2006, 163:1905-1917.
6. Metzner RJ: The targeted treatment of depression. in Program and abstracts of the 153rd Annual Meeting of the American Psychiatric Association 2000, 35D.
7. Holsboer F: How can we realize the promise of personalized antidepressant medicines? Nat Rev Neurosci 2008, 9:638-646
8. Alexopoulos, GS: Personalizing the care of geriatric depression. Am J Psychiatry 2008, 165:790-792
9. Stahl SM: Selecting antidepressants by using mechanism of action to enhance efficacy and avoid side effects. J Clin Psychiatry 1998, 59 Suppl 18: 23-29.
10. Moller HJ: Antidepressants: controversies about their efficacy in depression, their effect on suicidality and their place in a complex psychiatric treatment approach. World J Biol Psychiatry 2009, 2:1-16.
11. Leuchter AF, , LB, Gilmer WS, Burgoyne KS, Howland RH, Trivedi MH, Zisook S, Jain R, McCracken JT, Fava M, Iosifescu D, Greenwald S: Comparative effectiveness of biomarkers and clinical indicators for predicting outcomes of SSRI treatment in Major Depressive Disorder: Results of the BRITE-MD study. Psychiatry Research 2009, 169:124-131.
12. Andreescu C, Mulsant BH, Houck PR, Whyte EM, Mazumdar S, Dombrovski AY, Pollock BG, Reynolds CF III: Empirically derived decision trees for the treatment of late-life depression. Am J Psychiatry 2008, 165:855-862.
13. Quitkin F, Rifkin A, Klein DF: Monoamine oxidase inhibitors. A review of antidepressant effectiveness. Arch Gen Psychiatry 1979, 36:749-60.
14. Goodnick PJ, Extein IL: Bupropion and fluoxetine in depressive subtypes. Annals Clin Psychiatry 1989, 1:119-122.
15. Dalery J, Bouhassira M, Kress JP, Lancrenon S, Tafani A, Hantouche EG: Depressions majeures agitees-anxieuses versus emoussees-ralenties: effets differentiels de la fluoxetine [Major agitated-anxious versus blunted-retarded depression: differential effects of fluoxetine]. Encephale 1995, 21:217-225.
16. Filteau MJ, Baruch P, Lapierre YD, Bakish D, Blanchard A: SSRIs in anxious-agitated depression: a post-hoc analysis of 279 patients. Int Clin Psychopharmacol 1995, 10:51-54.
17. Rampello L, Chiechio S, Nicoletti G, Alvano A, Vecchio I, Raffaele R, Malaguarnera M: Prediction of the response to citalopram and reboxetine in post-stroke depressed patients. Psychopharmacology (Berl) 2004, 173:73–78
18. Stahl SM: Mixed depression and anxiety: serotonin 1A receptors as a common pharmacologic link. J Clin Psychiatry. 1997, 58 Suppl 8:20-26.
19. Andrews W, Parker G, Barrett E: The SSRI antidepressants: exploring their "other" possible properties. J Affect Disord 1998, 49:141-144.
20. Pigott TA, Seay SM: A review of the efficacy of selective serotonin reuptake inhibitors in obsessive-compulsive disorder. J Clin Psychiatry 1999, 60:101-106.
21. Rampello L, Nicoletti G, Raffaele R: Dopaminergic hypothesis for retarded depression: a symptom profile for predicting therapeutical responses. Acta Psychiatr Scand 1991, 84:552-554.
22. Dubini A, Bosc M, Polin V: Noradrenaline-selective versus serotonin-selective antidepressant therapy: differential effects on social functioning. J Psychopharmacol 1997, 11 Suppl 4: S17-23.
23. Marin RS, Fogel BS, Hawkins J, Duffy J, Krupp B: Apathy: a treatable syndrome. J Neuropsychiatry Clin Neurosci 1995, 7:23-30.
24. Nutt D, Demyttenaere K, Janka Z, Aarre T, Bourin M, Canonico PL, Carrasco JL, Stahl S: The other face of depression, reduced positive affect: the role of catecholamines in causation and cure. Journal Psychopharmacol 2007, 21:461-471.
25. Forbes EE: Where's the fun in that? Broadening the focus on reward function in depression. Biol Psychiatry 2009, 66:199-200.
26. Bodkin JA, Lasser RA, Wines JD, Gardner DM, Baldessarini RJ: Combining serotonin reuptake inhibitors and bupropion in partial responders to antidepressant monotherapy. J Clin Psychiatry 1997, 58:137-145.
27. Spier SA: Use of bupropion with SRIs and venlafaxine. Depress Anxiety 1998, 7:73-75.
28. Papakostas GI, Thase ME, Fava M,Nelson JC, Shelton RC: Are antidepressant drugs that combine serotonergic and noradrenergic mechanisms of action more effective than the selective serotonin reuptake inhibitors in treating major depressive disorder? a meta-analysis of studies of newer agents. Biol Psychiatry 2007, 62:1217–1227.
29. Leuchter AF, Lesser IM, Rush AJ, Morris DW, Fava M, Wisniewski SR, Luther JF, Perales M, Gaynes BN, Stewart JW: An open pilot study of the combination of escitalopram and bupropion-SR for outpatients with major depressive disorder. J Psychiatr Pract 2008, 14:271-280
30. Trivedi MH, Rush AJ, Carmody TJ, Donahue RM, Bolden-Watson C, Houser TL, Metz A: Do bupropion SR and sertraline differ in their effects on anxiety in depressed patients?J Clin Psychiatry 2001, 62:776-781.
31. Nelson JC, Portera L, Leon AC: Are there differences in the symptoms that respond to a selective serotonin or norepinephrine reuptake inhibitor? Biol Psychiatry 2005, 57:1535-1542.
32. Rush AJ, Wisniewski SR, Warden D, Luther JF, Davis LL, Fava M, Nierenberg AA, Trivedi MH: Selecting among second-step antidepressant medication monotherapies: predictive value of clinical, demographic, or first-step treatment features. Arch Gen Psychiatry 2008, 65:870-880.
33. Sparks JA, Duncan BL and Miller SD: Integrating psychotherapy and pharmacotherapy: myths and the missing link. J Family Psychotherapy 2006, 17:83-108.
34. Turner EH, Matthews AM, Linardatos E, Tell RA, Rosenthal R: Selective publication of antidepressant trials and its influence on apparent efficacy. N Engl J Med 2008, 358:252-260.
35. Martinot M, Bragulat V, Artiges E, Dollé F, Hinnen F, Jouvent R, Martinot J: Decreased presynaptic dopamine function in the left caudate of depressed patients with affective flattening and psychomotor retardation. Am J Psychiatry 2001, 158:314-316.
36. Delgado P: How antidepressants help depression: mechanisms of action and clinical response. J Clin Psychiatry 2004, 65 Suppl 4:25-30.
37. Milak MS, Parsey RV, Keilp J, Oquendo MA, Malone KM, Mann JJ: Neuroanatomic correlates of psychopathologic components of major depressive disorder. Arch Gen Psychiatry 2005, 62:397-408.
38. Hu XZ, Rush AJ, Charney D, Wilson AF, Sorant AJ, Papanicolaou GJ, Fava M, Trivedi MH, Wisniewski SR, Laje G, Paddock S, McMahon FJ, Manji H, Lipsky RH: Association between a functional serotonin transporter promoter polymorphism and citalopram treatment in adult outpatients with major depression. Arch Gen Psychiatry 2007, 64:783-792.
39. Zimmerman M, Posternak M, Friedman M, Attiullah N, Baymiller S, Boland R, Berlowitz S, Rahman S, Uy K, Singer S: Which factors influence psychiatrists' selection of antidepressants? Am J Psychiatry 2004, 161:1285-1289.
40. Clark, LA, Watson D: Tripartite model of anxiety and depression: psychometric evidence and taxonomic implications. J Abn Psychology 1991, 100:316-336.
41. Metzner RJ: A Method for the Targeted Treatment of Depression. U.S. Patent 7553834: Issued June 30, 2009]
42. Metzner RJ: The TTDI: a new depression inventory designed to guide antidepressant selection. in Syllabus & proceedings summary of the 158th Annual Meeting of the American Psychiatric Association. 2005, 33:98.
43. Metzner RJ, Ho AP: The targeted treatment depression inventory (TTDI): results of a one year national pilot study. in New research abstracts of the 160th Meeting of the American Psychiatric Association. 2007, NR349.
44. Schiefsky MJ:Hippocrates on Ancient Medicine. Brill Academic Publishers, Boston, 2005:339.
45. Coppen A: The biochemistry of affective disorders. Br J Psychiatry 1967, 113:1237-1264.
46. Schildkraut JJ: The catecholamine hypothesis of affective disorders: A review of supporting evidence. J Neuropsychiatry Clin Neurosci 1965, 7:524–533.
47. Gelenberg AG, Freeman MP, Markowitz JC, Rosenbaum JF, Thase ME, Trivedi MH, Van Rhoads RS: Practice Guideline for the Treatment of Patients With Major Depressive Disorder, Third Edition, American Psychiatric Association, 2010.
48. Metzner RJ, Ho AP: Can clinicians improve antidepressant treatment rates with better algorithms? in 162nd Annual Meeting Program and New Research Program. 2009, SCR54.9
49. Gelenberg AJ, Thase ME, Meyer RE, Goodwin FK, Katz MM, Kraemer HC, Potter WZ, Shelton RC, Fava M, Khan A, Trivedi MH, Ninan PT, Mann JJ, Bergeson S, Endicott J, Kocsis JH, Leon AC, Manji HK, Rosenbaum JF: The History and Current State of Antidepressant Clinical Trial Design: A Call to Action for Proof-of-Concept Studies. J Clin Psychiatry 2008, 69:1513-1528.
50. Thase, M: Treating Major Depression: Antidepressant Algorithms, CME Institute, Psychlopedia, Depression 3cmdd, Section 1, 2009.
51. Bech, P: Rating scales for mood disorders: Applicability, Consistency and construct validity. Acta Psychiatr Scand 1988, 345:45-55.
52. Olfson M, Marcus SC: National Patterns in Antidepressant Medication Treatment. Arch Gen Psychiatry 2009, 66:848-856.
53. Kirsch I, Deacon BJ, Huedo-Medina TB, Scoboria A, Moore TJ, Johnson BT: Initial severity and antidepressant benefits: a meta-analysis of data submitted to the Food and Drug Administration. PLoS Med 2008, 5:260-268.
54. Nemeroff CB, Entsuah R, Benattia I, Demitrack M, Sloan DM, Thase ME: Comprehensive analysis of remission (COMPARE) with venlafaxine versus SSRIs. Biol Psychiatry 2008, 63:424-434.
© 2013, Richard J. Metzner, M.D.










